İçeriğe atla
ANA SAYFA
BAŞKANLIK
BAŞKANIMIZ
ÖNCEKİ BAŞKANLAR
KURUMSAL
MECLİS ÜYELERİ
MECLİS KARARLARI
ENCÜMEN
KOMİSYONLAR
BİRİMLERİMİZ
MİSYON – VİZYON
ORGANİZASYON YAPISI
KAMU STANDARTLARI
FAALİYET RAPORLARI
BİLGİ EDİNME
KVKK
GENEL AYDINLATMA
KAMERALI BÖLGE
BAŞVURU FORMU
BİLGİ EDİNME
STANDART FORMLAR
GÜNCEL
HABERLER
AB PROJE HABERLERİ
DUYURULAR
BÜLTENLER
İHALE İLANLARI
İMAR DUYURULAR
VEFAT İLANLARI
VEFAT İLANLARI – 2026
VEFAT İLANLARI – 2025
VEFAT İLANLARI – 2024
ETKİNLİKLER
AFET TOPLANMA ALANLARI
İÇME SUYU ANALİZLERİ
ERGENE SU ANALİZLERİ
ARITMA SU ANALİZLERİ
ŞEHİR KAMERALARI
İLETİŞİM
e-belediye
Arama:
Close menu
ANA SAYFA
BAŞKANLIK
BAŞKANIMIZ
ÖNCEKİ BAŞKANLAR
KURUMSAL
MECLİS ÜYELERİ
MECLİS KARARLARI
ENCÜMEN
KOMİSYONLAR
BİRİMLERİMİZ
MİSYON – VİZYON
ORGANİZASYON YAPISI
KAMU STANDARTLARI
FAALİYET RAPORLARI
BİLGİ EDİNME
KVKK
GENEL AYDINLATMA
KAMERALI BÖLGE
BAŞVURU FORMU
BİLGİ EDİNME
STANDART FORMLAR
GÜNCEL
HABERLER
AB PROJE HABERLERİ
DUYURULAR
BÜLTENLER
İHALE İLANLARI
İMAR DUYURULAR
VEFAT İLANLARI
VEFAT İLANLARI – 2026
VEFAT İLANLARI – 2025
VEFAT İLANLARI – 2024
ETKİNLİKLER
AFET TOPLANMA ALANLARI
İÇME SUYU ANALİZLERİ
ERGENE SU ANALİZLERİ
ARITMA SU ANALİZLERİ
ŞEHİR KAMERALARI
İLETİŞİM
e-belediye
Toggle menu
Arama:
Uzunköprü Belediyesi
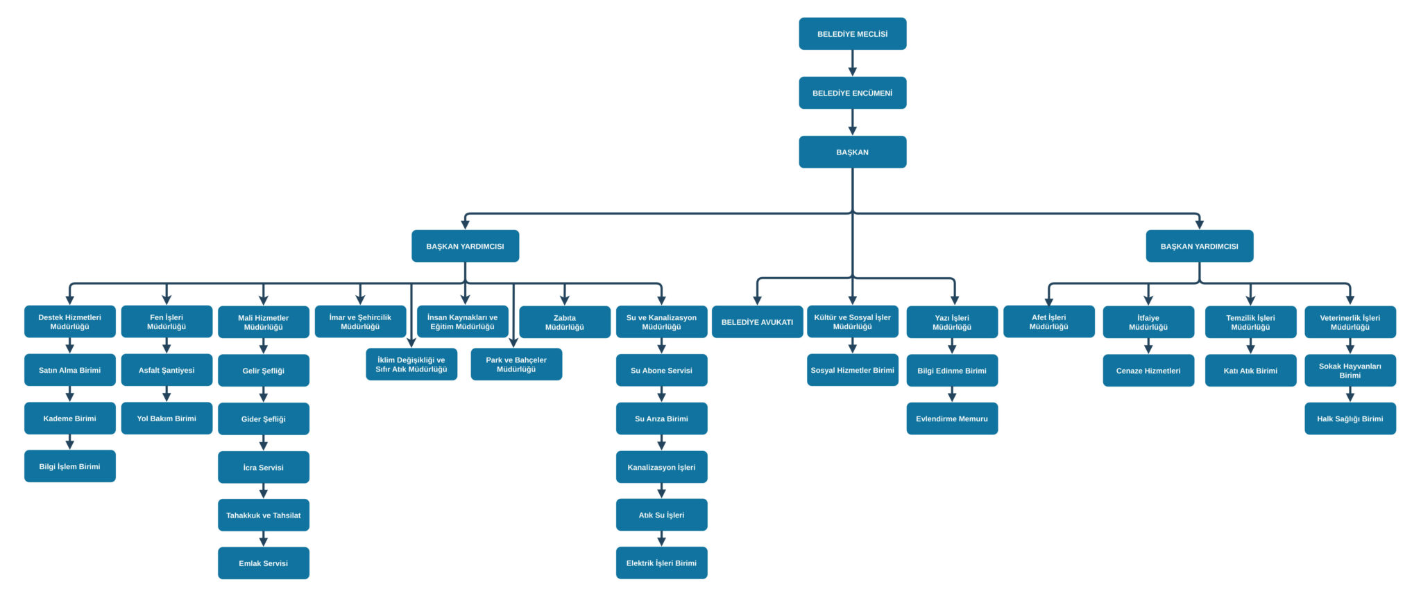
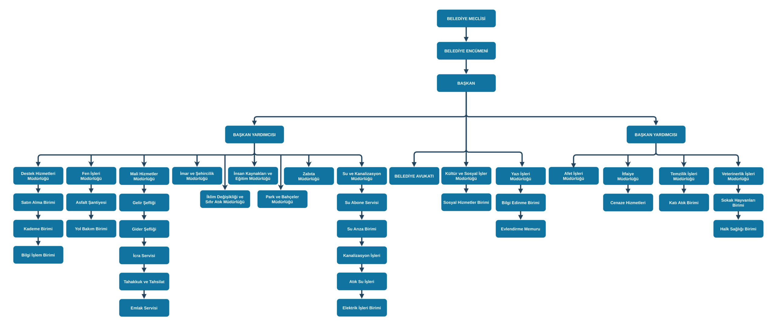
Organizasyon Yapısı